中工董事長周志明發給內部員工的出師表。(翻攝自中工)
〔記者徐義平/台北報導〕針對寶佳集團旗下的堡新投資有意拿下中華工程( 2515)經營權一事,中工聲明連發,甚至直指動機可議。
中工指出, 寶佳集團成員堡新投資股份有限公司在10月27日至30日,連續4天大量買進中工股票達10%以上,而堡新公司資本額僅2億元、其中實收資本額為2千萬元,卻連續在4個交易日內砸逾20億元大量買進中工股票,中工因而對購股資金來源提出質疑。
且根據經濟部商工登記公示資料顯示,堡新投資股份有限公司是去年12月設立,且登記地址為北市內湖區寶佳集團同棟大樓內,公司登記負責人鄭斯聰,也是現任寶佳集團旗下的大華建設董事長。
中工董事長周志明發給內部員工的出師表。(翻攝自中工)
中工表示,合理懷疑寶佳集團趁主席沈慶京在「京華廣場開發案」司法調查階段趁火打劫,早在去年年底就已利用其他自然人及法人陸續買進中工股票,藉以規避申報程序,此舉有違反證券交易法相關規定。因此,中工期盼檢調及主管機關調查堡新購股資金來源是否涉及不法。
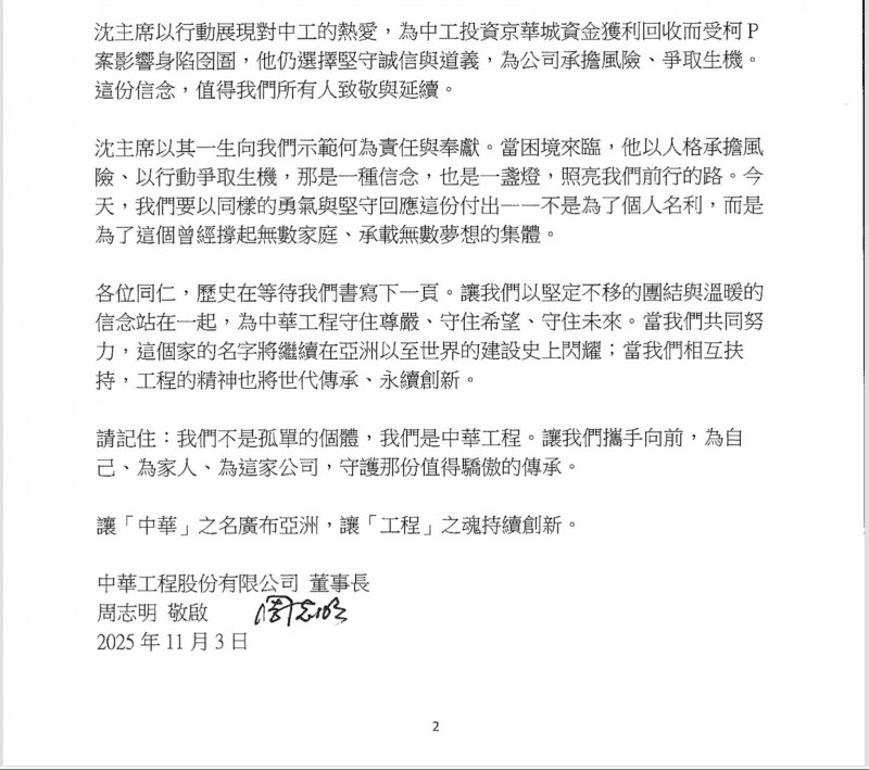
中工董事長周志明甚至透過內部信件發出「出師表」給所有員工,內容直指這是一場經營權之爭,更是關乎已營運70多年、中工未來命運關鍵戰役,因此,不能沉默也不能退縮。
一手掌握經濟脈動 點我訂閱自由財經Youtube頻道
免費訂閱《自由體育》電子報熱門賽事、球星動態不漏接
不用抽 不用搶 現在用APP看新聞 保證天天中獎 點我下載APP 按我看活動辦法


